README
@artezio/models
FHIR compatible observable models.
Installation
Using npm:
$ npm install -D @artezio/models
Using yarn:
$ yarn add -D @artezio/models
Library has peer dependency which you should know about. Install it with following command:
$ npm install @artezio/observable
Example
This models are mostly used with designer and player so it's enough to use it like this:
import { Questionnaire, QuestionnaireResponse } from '@artezio/models';
const questionnaire = new Questionnaire(/*initial questionnaire in JSON format, if needed*/);
const questionnaireResponse = new QuestionnaireResponse(questionnaire, /*initial questionnaireResponse in JSON format, if needed*/);
Then you should pass them straight to QuestionnaireDesigner and QuestionnairePlayer components.
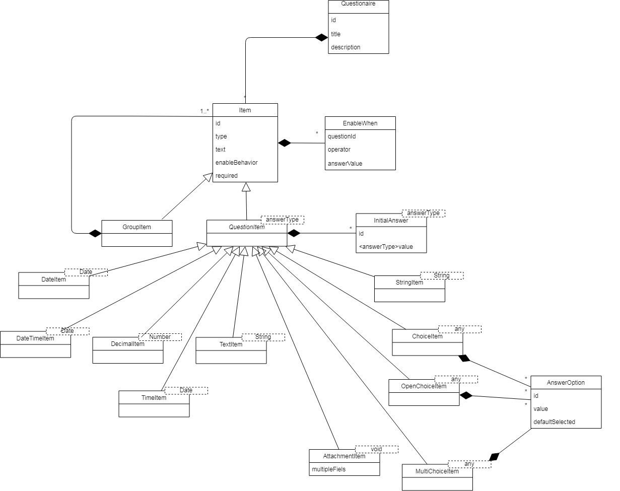
Diagrams
Questionnaire

QuestionnaireResponse

Detailed description for models
Table of content
Questionnaire model
| Name | required | type | Description |
|---|---|---|---|
| id | true | string | Questionnaire identifier. Must be uniq among all questionnaires |
| title | false | string | Questionnaire title |
| description | false | string | Description for questionnaire |
| items | false | array | Each element is Item model |
Item model
| Name | required | type | Description |
|---|---|---|---|
| id | true | string | Item identifier. Must be uniq among all Items within the questionnaire |
| type | true | string | Should be imported as variable from @artezio/models. Variable names: STRING, ATTACHMENT, OPEN_CHOICE, CHOICE, TEXT, TIME, DATE_TIME, DATE, DECIMAL, BOOLEAN, MULTI_CHOICE. |
| text | false | string | Question |
| required | false | boolean | Whether item required or not |
| enableWhen | false | array | Each element is Enable When |
| enableBehavior | false | string | Should be imported as variable from @artezio/models. Variable names are: OR, AND |
| initialAnswers | false | array | Each element is Initial answer |
| multipleFiles | false | boolean | Specific parametr especially for attachment items; Define whether user can apply multiple files(true) or single(false) |
| options | false | array | Each element is Answer option |
Initial answer
| Name | required | type | Description |
|---|---|---|---|
| id | true | string | Initial answers identifier. Must be uniq within the item |
| value | false | any | Initial answers value |
Enable when
| Name | required | type | Description |
|---|---|---|---|
| id | true | string | EnableWhen identifier. Must be uniq within the item |
| operator | true | string | Should be imported as variable from @artezio/models. Variable names are: EXISTS, EQUAL, NOT_EQUAL, MORE, LESS, MORE_OR_EQUAL, LESS_OR_EQUAL. |
| questionId | false | string | id of the particular item |
| answer | false | any | expected answer fro particular question |
Answer option
| Name | required | type | Description |
|---|---|---|---|
| id | true | string | AnswerOption identifier. Must be uniq within the item |
| value | false | any | Option value |
| defaultSelected | false | boolean | Whether option must be selected by default( in items like choice and openChoice only one option should have this property set to true ) |
Questionnaire response model
| Name | required | type | Description |
|---|---|---|---|
| id | true | string | QuestionnaireResponse identifier. Must be uniq amon all QuestionnaireResponses |
| questionnaireId | true | string | id of particular questionnaire for which this response is referenced |
| items | false | array | Each element is Questionnaire response item model |
Questionnaire response item model
| Name | required | type | Description |
|---|---|---|---|
| id | true | string | QuestionnaireResponseItem identifier. Must be uniq amon all QuestionnaireResponseItems within QuestionnaireResponse |
| questionId | true | string | id of particular item |
| text | false | string | Question |
| answers | false | array | Each element is Questionnaire response answer |
Questionnaire response item answer
| Name | required | type | Description |
|---|---|---|---|
| id | true | string | id must be uniq within QuestionnaireResponseItem |
| value | false | any | Answer value |
| items | false | array | Each element is Questionnaire response item model |